Le diagnostic doit aussi tenir compte de facteurs aggravant le risque d’accident, comme un nombre important de camions, une mauvaise visibilité, une configuration avec un virage serré, un tunnel, une déclivité importante, …
Fiche n°111
- Publication 02 octobre 2024
Approche méthodologique : Remontées de files à hauteur d'une sortie autoroutière
Constat
Un nombre non négligeable d’usagers peut se trouver bloqué jusque sur l’autoroute, en raison d’une remontée de files au niveau d’une sortie autoroutière. Ce phénomène, qui n’a rien à voir avec la capacité de l’autoroute elle-même, occasionne des risques d’accident.
La structure urbanistique de notre pays, très densément peuplé, le nombre important de points d’intérêt (zones commerciales, écoles, …) et la présence de nombreux zonings en périphérie de l’autoroute sont à l’origine de ces points de congestion spécifique.
Lorsque le cas se présente, la méthodologie préconisée pour améliorer la situation s’appuie sur l’analyse de risques.
Identification des dangers et des risques
|
Tout véhicule à l’arrêt :
|
= DANGER |
Plusieurs risques peuvent être associés à chacun de ces dangers.
Danger : des véhicules à l'arrêt dans la bretelle de sortie
| Schématisation | Description du risque |
|
|
Collision par l’arrière par un véhicule ne pouvant anticiper son freinage (distance de visibilité insuffisante, vitesse inappropriée, …) ![]() |
Danger : des véhicules à l'arrêt sur la bande de décélération
| Schématisation | Description du risque |
|
|
Collision par l’arrière par un véhicule ne pouvant anticiper son freinage (distance de visibilité insuffisante, vitesse inappropriée, …) Collision par le côté par un véhicule roulant sur l’autoroute et se déportant vers la droite |
Danger : des véhicules à l'arrêt sur la bande d'arrêt d'urgence (BAU)
| Schématisation | Description du risque |
|
|
Collision par l’arrière par un véhicule ne pouvant anticiper son freinage (distance de visibilité insuffisante, vitesse inappropriée, …) Collision par le côté par un véhicule roulant sur l’autoroute et se déportant vers la droite Collision par l’arrière sur des véhicules forçant le passage juste avant l’entrée de la bretelle Collision causée par l’hésitation d’usagers arrivant en queue de file et n’osant pas circuler sur la BAU (puisque c’est interdit par le Code de la route) File sur la BAU remontant jusqu’à l’entrée précédente – risque de collision entre des véhicules s’élançant pour monter sur l’autoroute et des véhicules à l’arrêt sur la BAU |
Danger : des véhicules à l'arrêt sur l'autoroute, à hauteur de l'échangeur
| Schématisation | Description du risque |
|
|
Collision par l’arrière par un véhicule ne pouvant anticiper son freinage (distance de visibilité insuffisante, vitesse inappropriée, …) Collision par le côté par un véhicule roulant sur l’autoroute et se déportant vers la droite Collision par l’arrière sur des véhicules forçant le passage juste avant l’entrée de la bretelle Collision causée par l’hésitation d’usagers arrivant en queue de file et n’osant pas circuler sur la BAU (puisque c’est interdit par le Code de la route) Présence de poids-lourds sur la V2 dans des zones interdites au dépassement File sur la BAU remontant jusqu’à l’entrée précédente – risque de collision entre des véhicules s’élançant pour monter sur l’autoroute et des véhicules à l’arrêt sur la BAU |
Multiples paramètres influançant le phénomène observé
Il est évidemment capital de bien cerner les différents paramètres pouvant avoir un effet sur la problématique des remontées de files. On remarque que ceux-ci sont nombreux, ce qui complexifie la recherche de solutions.
![]() |
|
Mobilité dans la zone
Carrefour avec la voirie secondaire
Voirie secondaire
|
|
|
Bretelle de sortie
Bande de décélération
BAU
Autoroute
|
|
Visualisation de la méthodologie


Conseils concernant les mesures de prévention
Pour un échangeur donné, on va évaluer le risque sur base de la fréquence et de l’amplitude de la remontée de files.
Plusieurs mesures de prévention peuvent alors être envisagées :
- SUPPRIMER le danger
- RÉDUIRE les risques
- INFORMER les usagers sur les dangers
- SURVEILLER
Pour améliorer la sécurité aux abords des échangeurs, il faudrait idéalement supprimer les dangers et donc tous les risques. Toutefois, il n’est pas toujours possible techniquement de supprimer les dangers et parfois la mise en œuvre des mesures permettant de supprimer le danger est très longue et coûteuse.
De plus, toutes les situations ne sont pas comparables car elles ne présentent pas le même niveau de risque.
Il est donc conseillé de se focaliser sur certaines mesures de prévention, en fonction du risque évalué, en commençant par la mesure la plus « élevée ».

Par exemple, si le risque est considéré comme « moyen », la mesure de prévention préconisée est « RÉDUIRE ». Si cette mesure ne peut être mise en œuvre, on descend d’un niveau et on examine la possibilité d’« INFORMER », etc. A priori, il n’est pas nécessaire (pour des raisons techniques et économiques) de mettre en place les mesures situées sur les lignes supérieures (ici « SUPPRIMER »), sauf si elles peuvent être implémentées facilement, rapidement ou à moindre coût.
Pour chaque situation, il est quand même indispensable de SURVEILLER l’évolution de la situation.
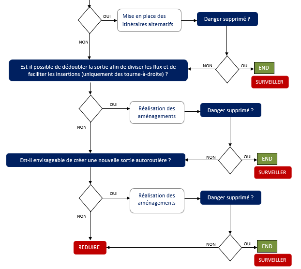
Pistes de solution pour supprimer le danger
En résumé
Le danger sera supprimé lorsqu’il n’y aura plus de remontées de files à hauteur de la sortie d’autoroute. Pour ce faire, il faut agir sur le point bloquant situé à la fin de la bretelle de sortie (aménager le carrefour, modifier le régime de priorité de ce carrefour ou augmenter la capacité de la voirie secondaire et parfois la capacité des carrefours en aval). On peut également tenter de réduire le nombre de véhicules qui sortent (via la mise en place d’un itinéraire alternatif, en agissant sur la mobilité globale, en favorisant le covoiturage, …).
Afficher un document plus complet, avec exemples de solutions
Sous forme de logigramme


![]() |
Dans le cadre de cette analyse, il faudra être attentif à ne pas créer d’autres problèmes ailleurs (par exemple en créant un itinéraire alternatif) et il faudra toujours garder à l’esprit qu’il convient d’aborder la problématique de manière globale. Ainsi, on prendra en considération les divers Plans Communaux de Mobilité (ou tout autre document à vocation stratégique) imposant des restrictions particulières de mobilité au niveau de la voirie secondaire ou dans la zone d’étude (volonté de « déclasser » la voirie, réduction volontaire de capacité, interdiction de circulation pour certaines catégories d’usagers, …). |
Pistes de solution pour réduire les risques
En résumé
Si pour des raisons techniques ou budgétaires il n’est pas possible de supprimer le danger, alors on va tenter de réduire les risques. Dans ce cas, il faut accepter d’avoir des remontées de files dans la bretelle de sortie et éventuellement dans la bande de décélération (mais pas sur la BAU), tout en réalisant des aménagements pour réduire les risques d’accidents.
Ces aménagements peuvent être de différents types : augmenter le nombre de bandes dans la bretelle de sortie ou sur la bande de décélération, utiliser la BAU jouxtant la bretelle ou la bande de décélération comme bande supplémentaire, élargir la bande de décélération pour créer une bande plus large et ainsi écarter les véhicules à l’arrêt du trafic de l’autoroute, …
Afficher un document plus complet, avec exemple
Sous forme de logigramme

![]() |
Dans le cas où la BAU est réaffectée en bande de circulation, il faut s’assurer que la largeur soit suffisante et que la structure de chaussée soit adaptée. De plus, s’il n’est pas possible de reconstruire une nouvelle BAU, il faut prévoir des zones refuges tous les 500 mètres. |
Pistes de solution pour informer les usagers
En résumé
Si l’objectif de suppression du danger ou de diminution des risques n’est pas atteint de manière satisfaisante, en complément des mesures décrites précédemment, on peut informer les usagers des risques de remontées de files. Cette information peut se réaliser à l’aide d’une signalisation fixe, d’une signalisation dynamique permettant d’alerter les usagers en temps réel ou de signalisation temporaire (panneaux ou remorque PMV). L’information peut aussi être communiquée via d’autres canaux (radio, GPS, …).
Afficher un document plus complet, avec exemple
Sous forme de logigramme

![]() |
Complémentairement à ces différentes mesures, l’information peut être diffusée via différents canaux (radio, GPS, …) en concertation avec le centre PEREX. |
| La pose des panneaux de signalisation doit être envisagée dans tous les cas dans l’attente de la réalisation d’aménagements divers ou dans l’attente du placement de PMV fixes. |
Intérêt d'une surveillance régulière
Lorsque le risque est très faible, il ne semble pas nécessaire d’intervenir dans l’immédiat.
Toutefois, il est bien évident que si des mesures peu coûteuses peuvent être mises en place pour supprimer le danger ou réduire les risques, on n’attendra pas la survenance de files pour agir.
Toutes les sorties autoroutières doivent faire l’objet d’une surveillance régulière afin de vérifier s’il ne faut pas réévaluer leur risque, en fonction de nouveaux paramètres (nouveaux quartiers, extension d'une implantation commerciale, …).
Sources et infos
-
Aucune
Les informations publiées dans la Sécurothèque sont fournies à titre informatif. Sur le terrain, la réalisation des aménagements découle d'exigences spécifiques, examinées au cas par cas.

















